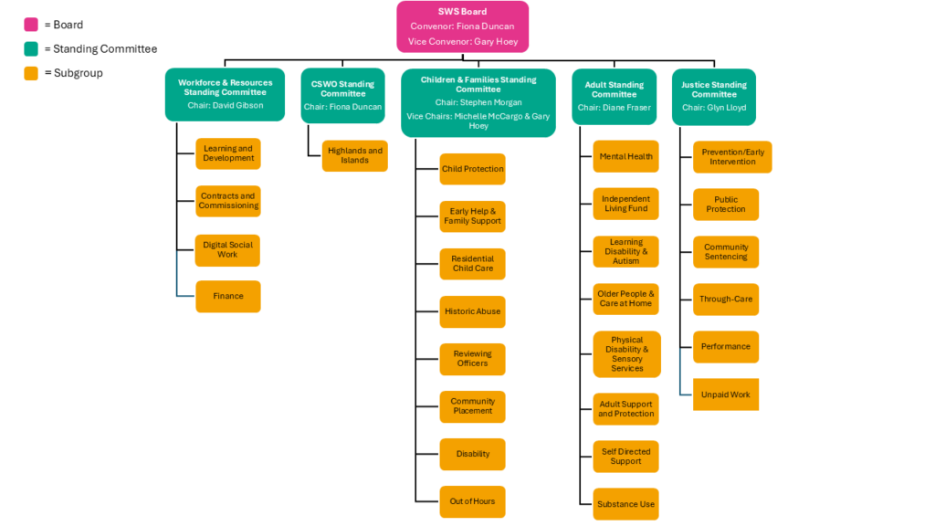
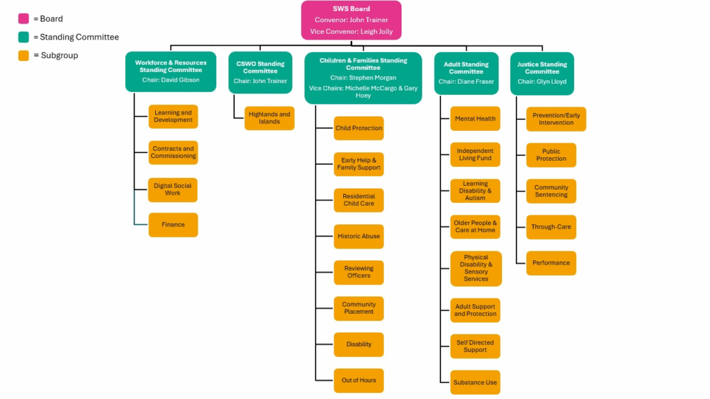
Committees Overview
You will be able to find more information on our Standing Committees on this page.
Underneath these Standing Committees sit a range of Subgroups, which you can find more information on below as well.

Justice Committee
The Social Work Scotland Justice Standing Committee is made up of Chief Social Work Officers; managers from justice social work services; academics; and those working in the private and voluntary sectors.
We have members from all across Scotland and meet bi-monthly.
Co-Chair: Glyn Lloyd
Co-Chair: Fiona Kennedy
Admin Support: admin@socialworkscotland.org
Children & Families Committee
The Social Work Scotland Children and Families Standing Committee is the unique voice for the leadership of children and families social work and social care professions.
Chair: Stephen Morgan
Vice-Chair: Michelle McCargo and Gary Hoey
Admin Support: Marion Jackson
Adult Committee
Social Work and Social Care professionals play a key role, in close partnership with colleagues, to support over 500,000 adults a day in Scotland lead positive lives that reflect their wishes, hopes and aspirations.
Chair: Diane Fraser
Admin Support: Amanda McGuire
Chief Social Work Officer Committee
The Chief Social Work Officer (CSWO) role fulfils a key leadership role within social work, and this group is supported by Social Work Scotland. We host the committee, which supports CSWOs in their statutory roles within local authorities.
Chair: Fiona Duncan
Admin Support: admin@socialworkscotland.org
Workforce & Resources Committee
The Workforce and Resources Standing Committee supports the vision and aims of Social Work Scotland to ensure that social work as a profession is equipped and resourced to meet its statutory obligations.
Chair: David Gibson
Admin Support: Hayley MacLean

















